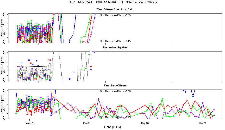
FULL DIAGNOSTICS

Location = HDP
Unit = E
From 090514 to 090531


Average Diagnostics
Pressure Smoother
Temperature Smoother 1
Temperature Smoother 2
Flushing Effect
Fit Parameters
Fit Parameters in ppm
Average Fits
Calibration Gas Offsets
Calibration Gas Values
Individual Fits (1)