ORCAS Flight Planning Page for flight RF10_flight_plan_PM

CREATED Tue Feb 9 19:00:48 MST 2016

Output Files

Selected Waypoints
All Waypoints
KML Output
Input File
Modified Input File
Full Output File
Unique Lat/Lon Pairs

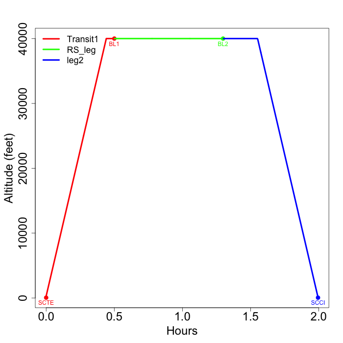
Totals

Total Hours = 2
Total Dist = 801.5 nmi
Average Speed = 401.8 kts
Total Fuel = 7496.4 lbs
Remaining Fuel = 29503.6 lbs
Average Burn = 3757.9 lbs/hr

Assumptions

Ascent/Descent Rate = 1500 ft/min
41000 Ft. Alt. Ground Speed = 460 kts
500 Ft. Alt. Ground Speed = 220 kts
Full Fuel = 37000 lbs.
41000 Ft. Alt. Fuel Burn = 3200 lbs/hr
500 Ft. Alt. Fuel Burn = 5500 lbs/hr

Graphics

Map
Alt Timeseries
Alt / Lat Cross Section
Alt / Lon Cross Section