ORCAS Flight Planning Page for flight RF09_flight_plan_RS_Gould

CREATED Sun Feb 7 15:20:20 MST 2016

Output Files

Selected Waypoints
All Waypoints
KML Output
Input File
Zoom File
Remote Sensing Input 1
Modified Input File
Full Output File
Unique Lat/Lon Pairs

Totals

Total Hours = 7
Total Dist = 2662.3 nmi
Average Speed = 381.6 kts
Total Fuel = 27573.3 lbs
Remaining Fuel = 9426.7 lbs
Average Burn = 3951.7 lbs/hr

Assumptions

Ascent/Descent Rate = 1500 ft/min
41000 Ft. Alt. Ground Speed = 460 kts
500 Ft. Alt. Ground Speed = 220 kts
Full Fuel = 37000 lbs.
41000 Ft. Alt. Fuel Burn = 3200 lbs/hr
500 Ft. Alt. Fuel Burn = 5500 lbs/hr

Graphics

Map
Alt Timeseries
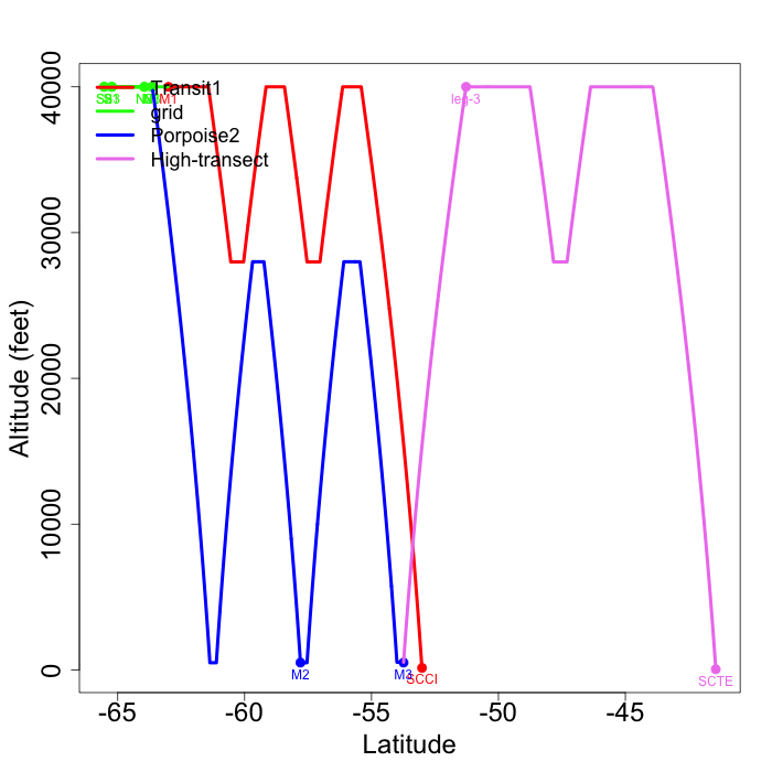
Alt / Lat Cross Section
Alt / Lon Cross Section

Zoomed Graphics

Zoomed Map
Zoomed Alt Timeseries
Zoomed Alt / Lat Cross Section
Zoomed Alt / Lon Cross Section