Gould O2 Daily Processing Page

DAILY DIAGNOSTICS

Cruise = LMG 13-01 Date = 130114, d014
PROCESSED Tue Apr 29 17:43:24 2025



Calibration gases:
HS: CB08910, CO2 (GMD) = 374.31, O2 (SIO) = -448.8
MS: CB08905, CO2 (GMD) = 394.96, O2 (SIO) = -542.9
LS: CB08911, CO2 (GMD) = 405.32, O2 (SIO) = -625.8
LT: CC332564, CO2 (GMD) = 394.07, O2 (SIO) = -572.2
WT1: CB09982, CO2 (GMD) = 479.38, O2 (SIO) = -1131.8
WT2: CA07554, CO2 (GMD) = NA, O2 (SIO) = NA

All Periods   Calibration Periods   Calibration Parameters   Processed Output   Logfile

Low-Rate Raw Data

Average FC and LI Signals
Average Pressures and Flows
Average Temperatures
Average Valve Status 1
Average Valve Status 2
Average WDs, Flags, and MFCs

High-Rate Raw Data

High-Rate FC and LI Signals
High-Rate Pressures and Flows
High-Rate Temperatures
High-Rate Valve Status 1
High-Rate Valve Status 2
High-Rate WDs, Flags, and MFCs
Zoomed in Fuel Cell and T Signals

Low-Rate Recalculated Data

Average FC and LI Signals
Average Pressures and Flows
Average Temperatures
Average Valve Status 1
Average Valve Status 2
Average WDs, Flags, and MFCs

Results

Average Differences
Results All
Results Filtered
Results XY

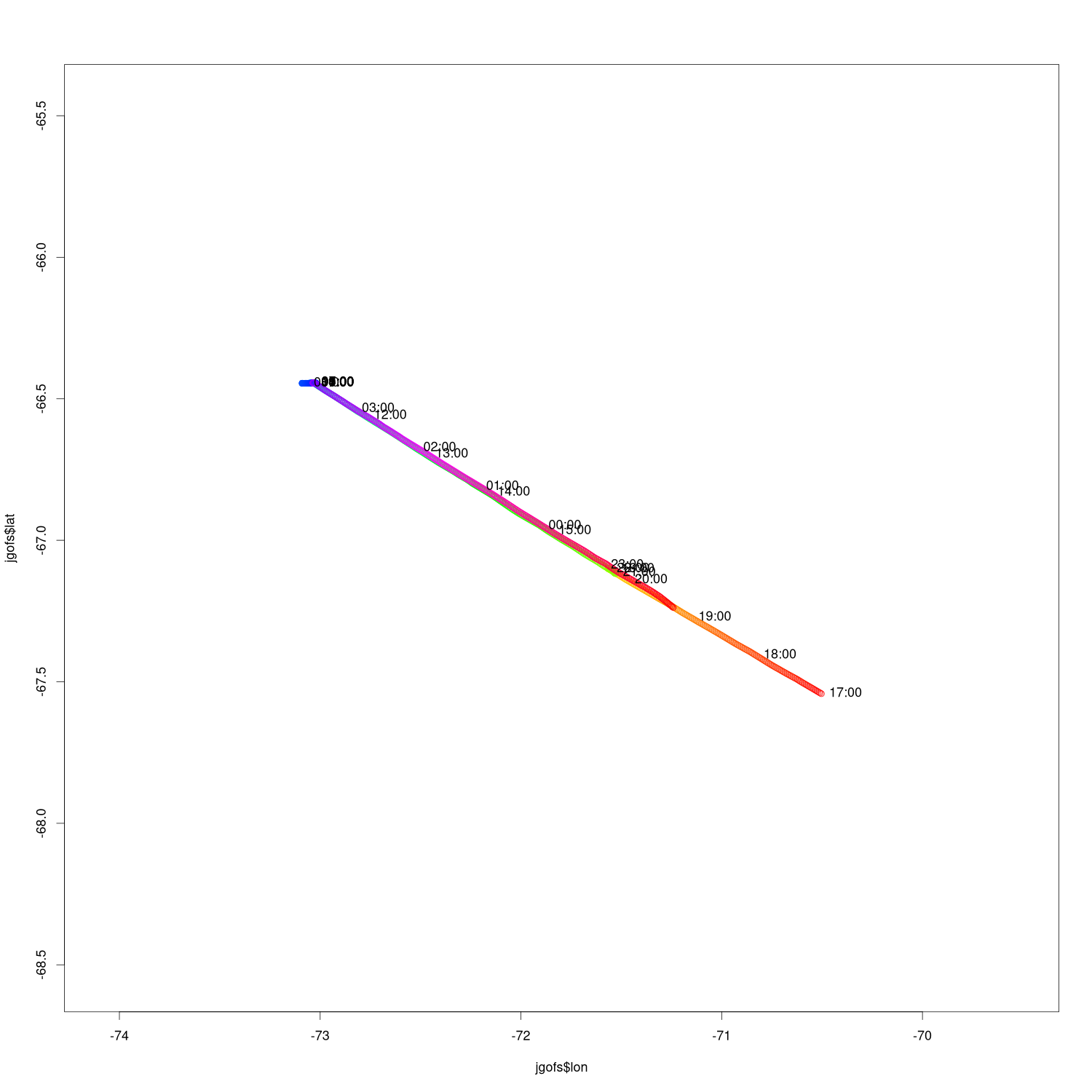
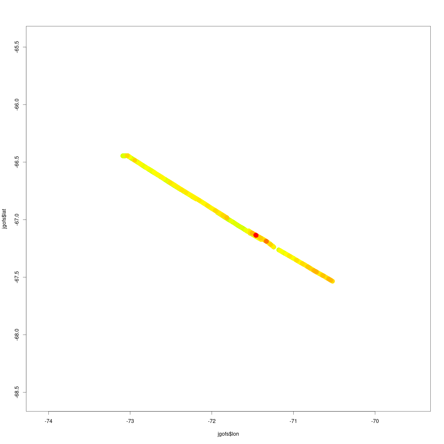
Ship Data

Map
Map O2
JGOFS Met Data
Met Wind, Fluorometry, and Optode Data
Met Wind Data

Calibration Figures

Calibration Data 1
Calibration Data 2
Calibration Data 3
Calibration Data 4
Calibration Interval Shapes - O2
Calibration Interval Shapes - O2 SD FC1
Calibration Interval Shapes - O2 SD FC2
Calibration Interval Shapes - CO2
Calibration Interval Shapes - CO2 PCOR
Calibration Interval Shapes - FLSP
Calibration Interval Shapes - LIPB
Calibration Interval SDs
Calibration Interval Slopes
CO2 Fit Parameters
O2 Fit Parameters
CO2 Fits 1
O2 Fits 1